HƯỚNG DẪN VẬN HÀNH HỆ THỐNG ĐIỆN – AN TOÀN VÀ HIỆU QUẢ
(TẢI FIFE MẪU BÊN DƯỚI)
Giới thiệu về vận hành hệ thống điện trong công trình
Trong các công trình hiện đại như tòa nhà cao tầng, khu thương mại hay nhà máy sản xuất công nghiệp, hệ thống điện đóng vai trò cực kỳ quan trọng trong việc đảm bảo mọi hoạt động được diễn ra liên tục, ổn định và an toàn. Tuy nhiên, trên thực tế, không phải sự cố điện nào cũng đến từ lỗi thiết kế, mà phần lớn các rủi ro lại xuất phát từ việc vận hành không đúng quy trình hoặc thiếu kiểm soát trong quá trình sử dụng.
Chính vì vậy, việc xây dựng một quy trình vận hành hệ thống điện tiêu chuẩn, rõ ràng và dễ áp dụng sẽ giúp đơn vị quản lý công trình chủ động kiểm soát hệ thống, hạn chế tối đa sự cố, đồng thời nâng cao tuổi thọ thiết bị và tiết kiệm chi phí vận hành lâu dài.
1. Tổng quan về hệ thống điện trong công trình
1.1 Hệ thống điện là gì và bao gồm những thành phần nào?
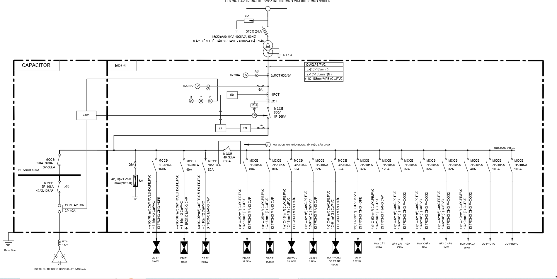
Hệ thống điện trong công trình là một tổ hợp bao gồm nhiều thiết bị điện được kết nối với nhau theo một sơ đồ nhất định nhằm mục đích truyền tải, phân phối và sử dụng điện năng một cách hiệu quả và an toàn. Một hệ thống điện hoàn chỉnh thường bao gồm nguồn cấp điện, hệ thống tủ điện phân phối, các thiết bị bảo vệ, hệ thống điều khiển và các phụ tải tiêu thụ điện.
Cụ thể, hệ thống điện thường bao gồm các thành phần chính như sau:
- Nguồn điện từ lưới quốc gia hoặc máy phát điện dự phòng
- Tủ điện tổng (MSB) đóng vai trò phân phối nguồn chính
- Các tủ điện phân phối trung gian (MDB) và tủ điện nhánh (DB)
- Thiết bị bảo vệ như ACB, MCCB, MCB và relay
- Hệ thống chuyển nguồn tự động ATS đảm bảo cấp điện liên tục

1.2 Vai trò quan trọng của việc vận hành hệ thống điện
Việc vận hành hệ thống điện không chỉ đơn thuần là thao tác đóng hoặc ngắt nguồn điện, mà còn bao gồm toàn bộ quá trình kiểm soát, giám sát và điều chỉnh hệ thống nhằm đảm bảo các thiết bị hoạt động trong điều kiện an toàn và ổn định nhất.
Một quy trình vận hành đúng và khoa học sẽ mang lại nhiều lợi ích quan trọng như:
- Đảm bảo hệ thống điện hoạt động liên tục, hạn chế tối đa gián đoạn
- Giảm nguy cơ xảy ra sự cố như quá tải, chập điện hoặc cháy nổ
- Tăng tuổi thọ cho thiết bị điện và hệ thống phân phối
- Giúp phát hiện sớm các dấu hiệu bất thường để xử lý kịp thời
2. Cấu trúc hệ thống phân phối điện
2.1 Nguyên lý phân phối điện trong công trình
Trong một hệ thống điện tiêu chuẩn, điện năng sẽ được truyền từ nguồn cấp đến các thiết bị tiêu thụ thông qua nhiều cấp phân phối khác nhau nhằm đảm bảo tính ổn định và linh hoạt trong vận hành. Việc phân cấp hệ thống điện giúp dễ dàng kiểm soát từng khu vực, đồng thời hạn chế ảnh hưởng lan rộng khi xảy ra sự cố.
Trình tự phân phối điện thường được thực hiện theo các cấp sau:
- Nguồn trung thế từ lưới điện
- Máy biến áp hạ áp
- Tủ điện tổng MSB
- Tủ phân phối khu vực MDB
- Tủ điện nhánh DB
- Các thiết bị tiêu thụ điện

2.2 Phân loại các tủ điện trong hệ thống
2.2.1 Tủ điện tổng (MSB)
Tủ điện tổng là thiết bị đóng vai trò trung tâm trong toàn bộ hệ thống điện, nơi tiếp nhận nguồn điện từ máy biến áp hoặc máy phát điện và phân phối đến các khu vực khác nhau trong công trình.
Ngoài chức năng phân phối điện, tủ MSB còn có nhiệm vụ bảo vệ toàn hệ thống thông qua các thiết bị đóng cắt và relay bảo vệ, giúp ngắt nguồn khi xảy ra sự cố nguy hiểm.
2.2.2 Tủ điện phân phối (MDB)
Tủ điện MDB là tủ trung gian nhận điện từ MSB và phân phối đến các khu vực cụ thể như từng tầng, khu kỹ thuật hoặc khu chức năng riêng biệt trong công trình.
Việc sử dụng tủ MDB giúp giảm tải cho tủ tổng và tăng tính linh hoạt trong vận hành hệ thống điện.

2.2.3 Tủ điện nhánh (DB)
Tủ điện DB là cấp phân phối cuối cùng trước khi điện năng được đưa đến các thiết bị tiêu thụ như đèn chiếu sáng, ổ cắm và các thiết bị điện khác.
Tủ DB thường được lắp đặt tại từng tầng hoặc từng khu vực nhằm dễ dàng quản lý và bảo trì.
3. Quy trình vận hành hệ thống điện tiêu chuẩn
3.1 Kiểm tra hệ thống trước khi đóng điện
Trước khi tiến hành đóng điện cho hệ thống, người vận hành cần thực hiện đầy đủ các bước kiểm tra nhằm đảm bảo tất cả thiết bị đang ở trạng thái an toàn và sẵn sàng hoạt động. Việc kiểm tra này giúp hạn chế tối đa rủi ro phát sinh trong quá trình cấp điện.
Các nội dung cần kiểm tra bao gồm:
- Kiểm tra điện áp nguồn đầu vào có ổn định hay không
- Kiểm tra thứ tự pha và tình trạng mất pha
- Kiểm tra trạng thái đóng cắt của các thiết bị như ACB, MCCB
- Đảm bảo không có cảnh báo hoặc sự cố tồn tại trong hệ thống

3.2 Nguyên tắc đóng điện đúng kỹ thuật
Trong quá trình vận hành hệ thống điện, việc tuân thủ đúng thứ tự đóng điện là yếu tố cực kỳ quan trọng, bởi nếu thao tác sai có thể gây ra sự cố nghiêm trọng hoặc làm hư hỏng thiết bị.
Nguyên tắc chung cần tuân thủ là:
👉 Đóng điện theo thứ tự từ nguồn lớn đến tải nhỏ
Cụ thể:
- Đóng thiết bị tổng trước (ACB tại MSB)
- Sau đó đóng các tủ phân phối trung gian (MCCB)
- Cuối cùng mới đóng các thiết bị nhánh (MCB)
3.3 Nguyên tắc ngắt điện an toàn
Ngược lại với quá trình đóng điện, khi cần ngắt hệ thống, người vận hành phải thực hiện theo trình tự từ tải nhỏ đến nguồn lớn nhằm tránh hiện tượng sốc điện hoặc gây ảnh hưởng đến hệ thống.
Trình tự ngắt điện gồm:
- Ngắt thiết bị tiêu thụ điện trước
- Ngắt tủ phân phối khu vực
- Ngắt tủ điện tổng
4. Vận hành hệ thống chuyển nguồn ATS
4.1 Nguyên lý hoạt động của ATS
ATS (Automatic Transfer Switch) là thiết bị có chức năng tự động chuyển đổi giữa nguồn điện lưới và nguồn điện dự phòng (máy phát điện), giúp đảm bảo hệ thống luôn được cấp điện liên tục ngay cả khi xảy ra sự cố mất điện.
4.2 Trình tự hoạt động khi mất điện
Khi nguồn điện lưới bị gián đoạn, hệ thống ATS sẽ tự động kích hoạt máy phát điện và thực hiện chuyển đổi nguồn theo một trình tự đã được cài đặt sẵn, đảm bảo các phụ tải quan trọng vẫn được cấp điện.
Quy trình này thường bao gồm:
- Gửi tín hiệu khởi động máy phát điện
- Chờ máy phát ổn định
- Chuyển nguồn sang máy phát
- Cấp điện cho tải ưu tiên
4.3 Hoạt động khi điện lưới phục hồi
Khi nguồn điện lưới được khôi phục, ATS sẽ tự động chuyển lại nguồn cấp về điện lưới, đồng thời cho máy phát điện chạy thêm một khoảng thời gian để làm mát trước khi dừng hoàn toàn.
5. An toàn trong vận hành hệ thống điện
5.1 Các nguyên tắc an toàn bắt buộc
An toàn điện luôn là yếu tố quan trọng hàng đầu trong quá trình vận hành hệ thống. Người vận hành cần tuân thủ nghiêm ngặt các quy định nhằm đảm bảo an toàn cho bản thân và toàn bộ hệ thống.
Một số nguyên tắc quan trọng bao gồm:
- Không thao tác khi chưa cắt điện hoàn toàn
- Treo biển cảnh báo khi đang bảo trì
- Kiểm tra điện áp bằng thiết bị đo trước khi làm việc
5.2 Quy định về vận hành và kiểm soát
Để đảm bảo hệ thống hoạt động ổn định và tránh các rủi ro không đáng có, chỉ những người có chuyên môn và được đào tạo bài bản mới được phép thực hiện thao tác đóng cắt thiết bị điện.
Ngoài ra, các tủ điện cần được khóa và kiểm soát chặt chẽ nhằm tránh việc thao tác nhầm hoặc không đúng quy trình.
6. Bảo trì và xử lý sự cố hệ thống điện
6.1 Công tác bảo trì định kỳ
Bảo trì hệ thống điện là một công việc không thể thiếu nhằm đảm bảo các thiết bị luôn hoạt động trong trạng thái tốt nhất. Việc bảo trì định kỳ sẽ giúp phát hiện sớm các vấn đề tiềm ẩn và xử lý kịp thời trước khi xảy ra sự cố nghiêm trọng.
6.2 Quy trình xử lý sự cố
Khi xảy ra sự cố điện, người vận hành cần thực hiện theo một quy trình rõ ràng để đảm bảo an toàn và nhanh chóng khôi phục hệ thống.
Các bước xử lý cơ bản bao gồm:
- Xác định nguyên nhân sự cố
- Cô lập khu vực bị lỗi
- Tiến hành sửa chữa
- Kiểm tra lại hệ thống
- Đóng điện trở lại
7. Kết luận
Việc vận hành hệ thống điện không chỉ đòi hỏi kiến thức chuyên môn mà còn yêu cầu sự cẩn trọng, tuân thủ quy trình và ý thức trách nhiệm cao từ người vận hành. Một hệ thống điện được vận hành đúng cách sẽ giúp công trình hoạt động ổn định, an toàn và tiết kiệm chi phí trong dài hạn.
📥 Tải file mẫu hướng dẫn vận hành hệ thống điện
👉 Tải tại đây:
8. Liên Hệ:
Nếu bạn có nhu cầu về thiết kế và thi công hệ thống điện một cách chuyên nghiệp vui lòng liên hệ thông tin bên dưới để được tư vấn báo giá hợp lý.
TRIEU MINH ENGINEERING COMPANY
ĐỊA CHỈ: 109 NGUYỄN THỊ NHUNG. P. HIỆP BÌNH, TP. HỒ CHÍ MINH
MAIL: TRIEUMINH@TRIEUMINH.COM
ĐIỆN THOẠI (ZALO): 0976.422.223
More
Thi công hệ thống điện- điện nhẹ
Tại sao chọn công ty Triều Minh làm nhà thầu cơ điện
Main MEP contractor Trieu Minh






